关于佳禾
我们是谁
我们的历程
我们的标志
我们的优势
五大核心事业
国内销售网络
我们的产品
非常麦
晶花
金猫
佳芝味
苏小丸
卡丽玛
应用方案
可持续发展
社会责任
创新与研发
质量体系
行动计划
新闻资讯
新闻发布
品牌活动
招标公告
投资者关系
股票情况
公司公告
定期报告
投资者联络
加入我们
校园招聘
社会招聘
联系我们
新闻发布
品牌活动
招标公告
首页
新闻资讯
招标公告
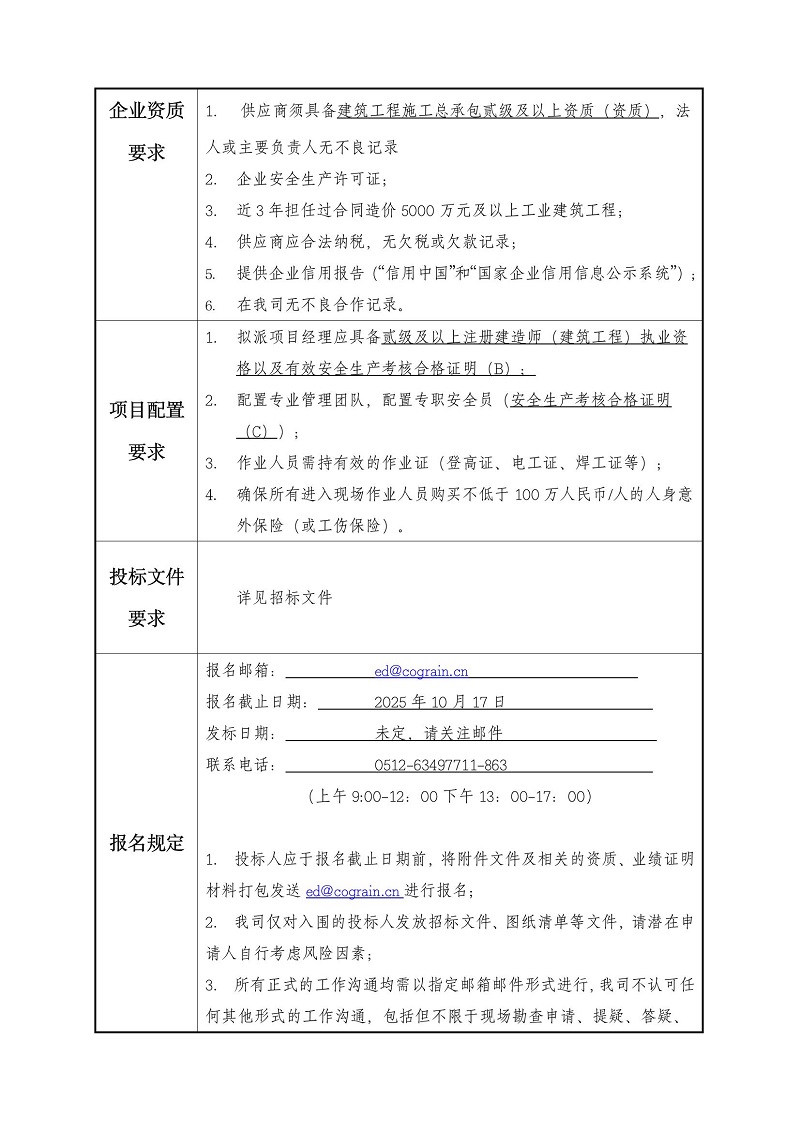
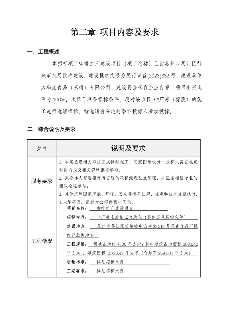
佳禾食品《咖啡扩产建设项目5#厂房土建施工总承包》招标公告
发布日期:2025-10-11
浏览次数:
附件:佳禾食品《咖啡扩产建设项目5#厂房土建施工总承包》招标公告.doc
返回列表
上一篇:《南通佳之味车间五净化车间工程》招标公告
下一篇:《佳禾食品年度购电》招标公告
关于佳禾
我们是谁
我们的历程
我们的标志
我们的优势
五大核心事业
国内销售网络
我们的产品
非常麦
晶花
金猫
佳芝味
苏小丸
卡丽玛
应用方案
可持续发展
社会责任
创新与研发
质量体系
行动计划
新闻资讯
新闻发布
品牌活动
招标公告
投资者关系
股票情况
公司公告
定期报告
投资者联络
加入我们
校园招聘
社会招聘
联系我们
联系客服